蛇出没!紧急提醒→
五一假期临近
不少小伙伴已经准备好出门踏青
但随着气温升高
蛇类活动高峰期也到了
近日
宁波有派出所
接到辖区群众报警
称小区门口有蛇出没
▲骆驼派出所民警王仲阳、辅警董红利用捕蛇钳控制住菜花蛇。
蛇可能会出现在
我们的日常生活中
怎样预防被蛇咬?
万一被蛇咬后要怎么做?
一起来看
↓↓↓
宁波地区毒蛇分布有一定规律
宁波常见的毒蛇主要有蝮蛇、眼镜蛇和五步蛇。这些毒蛇的分布呈现出一定的地域特点。
慈溪、鄞州姜山、海曙集士港等地,蝮蛇是较为常见的毒蛇。蝮蛇毒性较强,攻击性较高,通常栖息在平原、丘陵、山区,以及石堆、草丛、水沟、灌木丛及田野中。
北仑等地,有眼镜蛇出没。眼镜蛇体型较大,毒性极强,咬伤后可能导致生命危险。它们通常栖息在丛林、灌木丛和田野等地。
宁海、象山、余姚等地,五步蛇常出现在山上。五步蛇毒性强烈,且攻击速度快,它们喜欢隐藏在山区密林和草丛中。
而在宁波市区及其周边地区,虽然毒蛇相对较少见,但人们仍需保持警惕。例如,有些蝮蛇可能会因觅食或逃避天敌而误入城市公园或居民小区。
毒蛇/无毒蛇科学鉴别
对普通人来说,分辨具体是哪个种类的蛇比较困难,所以建议在遇到蛇的时候,我们先默认它是毒蛇,要小心应对,敬而远之。
根据《中国蛇伤救治指南(2024版)》,蛇咬伤后毒蛇与无毒蛇的区分直接决定现场急救策略。
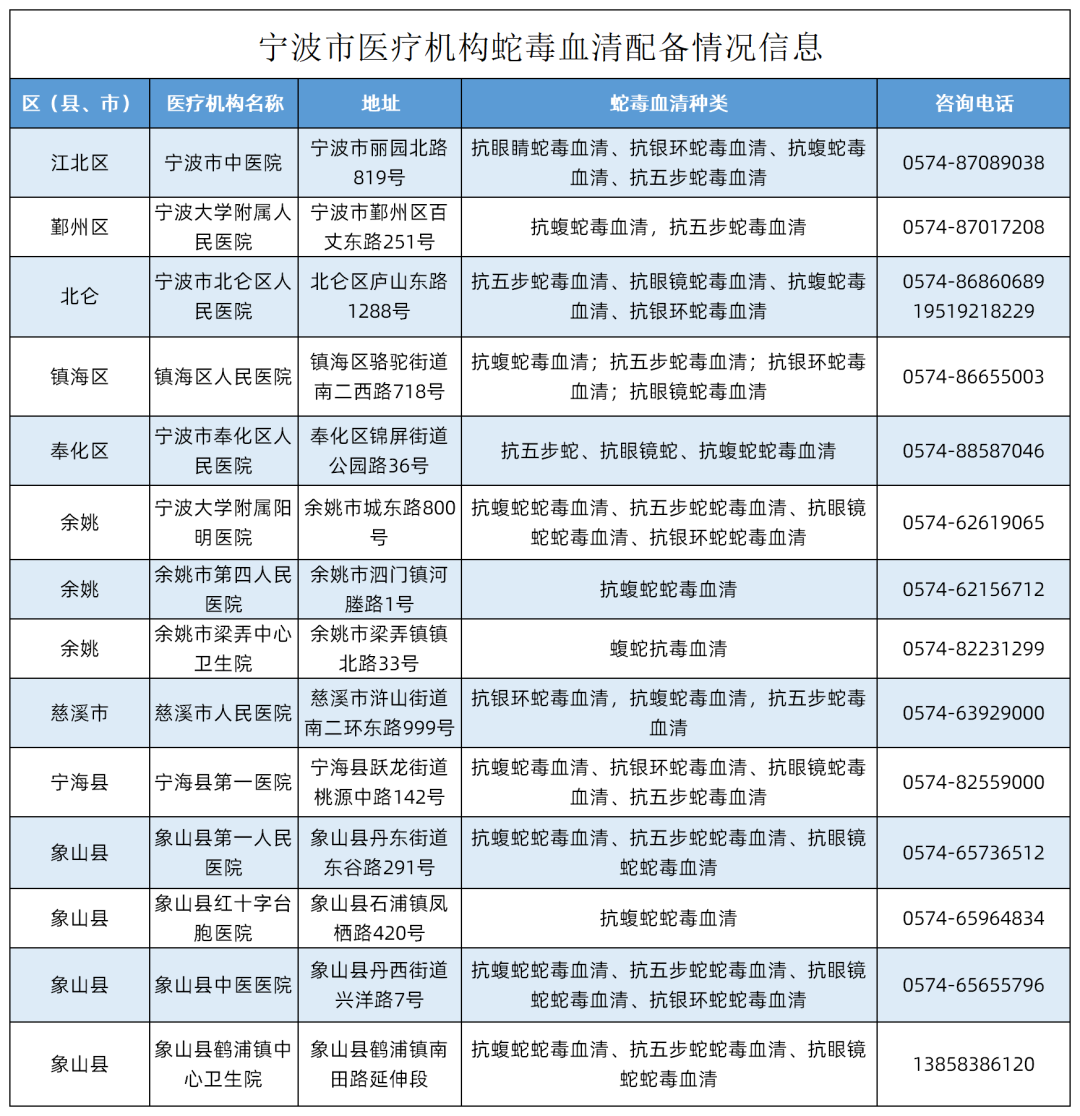
宁波市医疗机构
蛇毒血清配备情况信息
为方便群众就医,宁波市卫生健康委发布全市抗蛇毒血清储备医院名录。大家赶紧收好哦~
日常生活中如何防蛇?
不幸被蛇咬
这几件事一定要记牢
别乱动。
被蛇咬了之后,尽量保持冷静,切忌慌张奔跑,以免加速血液循环,加快毒素扩散。
固定绑扎。
用绷带(最好是弹力绷带)在患肢进行绑扎,减缓蛇毒的扩散。同时用夹板或树枝对伤肢进行固定。
及时取下配饰。
去除患肢的手镯、戒指、鞋子等受限物,防止肿胀加重后导致进一步伤害。
冲洗。
反复用清水冲洗伤口,以减少伤口残留的蛇毒。
认蛇。
尽量记住蛇的外形特征,或用手机拍下毒蛇照片,以便医生判断致伤蛇种,精准用药。
快速送医。
可以打120,或者用交通工具运送,如果没有交通工具,最好由人背着,快速送医治疗。

编辑、一审:王瑜 二审:沈媛仪 三审:王润


